ABUS RNAi Play
29.12.20 15:35
#576
expiravit
@Richy
Ich denke, wir sollten uns nicht zu sehr "wild machen" mit der technischen Betrachtung. Was für Musik in der Aktie steckt, zeigen die vorzeitigen Ausbrüche im Juli und zweimal im Dezember. Ich denke, die Luft ist für 2020 raus und freue mich auf ein 2021.
30.12.20 04:25
#577
Dronatia
Löschung
Moderation
Zeitpunkt: 30.12.20 11:42
Aktion: Löschung des Beitrages
Kommentar: Regelverstoß
Zeitpunkt: 30.12.20 11:42
Aktion: Löschung des Beitrages
Kommentar: Regelverstoß
30.12.20 13:32
#578
Planetpaprika
Genevant-Lizenz-Hinweis NEWS
24.12.2020 - Providence Therapeutics gab bekannt, dass Health Canada dem kanadischen Biotech-Unternehmen grünes Licht für den Beginn der klinischen Studien mit seinem Impfstoff COVID-19 gegeben hat.
Der Impfstoff - PTX-COVID19-B - ist ein Boten-RNA (mRNA)-Impfstoff, ähnlich wie die beiden anderen Impfstoffe, die den Kanadiern von Pfizer und Moderna zur Verfügung gestellt werden, und ist der erste COVID-Impfstoff aus Kanada, der dieses Entwicklungsstadium erreicht.
Die Phase-I-Studien werden Anfang des neuen Jahres beginnen, während die klinischen Studien der späteren Phase voraussichtlich 2021 fortgesetzt werden, vorbehaltlich der behördlichen Genehmigung.
Der Impfstoff basiert auf der branchenführenden Lipid-Nanopartikel-Technologie, die von einer Tochtergesellschaft der GENEVANT Sciences Corporation in Vancouver, BC, lizenziert wurde.
Die kanad. Bundesregierung unterstützt die Phase-I-Studie finanziell und beratend
durch das National Research Council of Canada Industrial Research Assistance Program.
"Wir begrüßen die Genehmigung von Health Canada und freuen uns, mit den klinischen Studien beginnen zu können. Dies bedeutet, dass wir unsere kritische Arbeit zur Entwicklung einer Made-in-Canada-Lösung zur Bekämpfung der weltweiten COVID-19-Pandemie fortsetzen können. Wir sind sehr stolz darauf, dass dieser Impfstoff hier in Kanada erforscht und hergestellt wird, wobei die Kanadier Vorrang haben", sagte Brad Sorenson, CEO von Providence Therapeutics, in einer Pressemitteilung.
https://www.insauga.com/...roved-for-clinical-trials-by-health-canada
Der Impfstoff - PTX-COVID19-B - ist ein Boten-RNA (mRNA)-Impfstoff, ähnlich wie die beiden anderen Impfstoffe, die den Kanadiern von Pfizer und Moderna zur Verfügung gestellt werden, und ist der erste COVID-Impfstoff aus Kanada, der dieses Entwicklungsstadium erreicht.
Die Phase-I-Studien werden Anfang des neuen Jahres beginnen, während die klinischen Studien der späteren Phase voraussichtlich 2021 fortgesetzt werden, vorbehaltlich der behördlichen Genehmigung.
Der Impfstoff basiert auf der branchenführenden Lipid-Nanopartikel-Technologie, die von einer Tochtergesellschaft der GENEVANT Sciences Corporation in Vancouver, BC, lizenziert wurde.
Die kanad. Bundesregierung unterstützt die Phase-I-Studie finanziell und beratend
durch das National Research Council of Canada Industrial Research Assistance Program.
"Wir begrüßen die Genehmigung von Health Canada und freuen uns, mit den klinischen Studien beginnen zu können. Dies bedeutet, dass wir unsere kritische Arbeit zur Entwicklung einer Made-in-Canada-Lösung zur Bekämpfung der weltweiten COVID-19-Pandemie fortsetzen können. Wir sind sehr stolz darauf, dass dieser Impfstoff hier in Kanada erforscht und hergestellt wird, wobei die Kanadier Vorrang haben", sagte Brad Sorenson, CEO von Providence Therapeutics, in einer Pressemitteilung.
https://www.insauga.com/...roved-for-clinical-trials-by-health-canada
12.01.21 10:44
#579
elmario1
Seeking Alpha mit ABUS Erwähnung
https://seekingalpha.com/article/...-biotech-and-healthcare-investing
12.01.21 13:11
#580
noil
#579
Habe den Artikel mal bei IHUB gepostet, die Amis sollen heute schließlich wie wild kaufen. ;)
13.01.21 14:23
#581
Planetpaprika
@elmario1
danke für`s einstellen.
meine gedanken dazu... :
- seeking alpha ist nicht die vertrauenswürdigste seite, da bezahlte posts
- kein wort vom gewonnenen patentstreit mit moderna
- kein wort von abus rechten und direktbeteiligungen, mgl. royalties......usw.
dennoch hat der autor mit seiner abus watch/buy empfehlung aber so was von recht :-)
8x buy empfehlungen, hier eine davon :
InvestorsObserver is giving Arbutus Biopharma Corp (ABUS) an Analyst Rating Rank of 69,
meaning ABUS is ranked higher by analysts than 69% of stocks.
The average projection by analysts for ABUS is $7 over the next 12 months
and analyst’s classify the stock as a Strong Buy.
https://www.investorsobserver.com/news/...s-biopharma-corp-abus-stock
ich schreibe schon länger, 2021 ist abus 2-stellig.
meine veröffentlichte ariva-trefferquote liegt bei 98 %, ok wirecard ärgerliche 2% :-)
in meinem hauptforum vor 18! monaten den jetzigen kurs punktgenau gepostet, u.v.m.
schaun wir mal, hier kann es jeden tag hochgehen, fakten+möglichkeiten ohne ende für abus,
wurde ja alles hier beschrieben,... bzw. auf yahoo, stocktwits.
keine kaufempfehlung.
keine nicht-kauf empfehlung... :_)
good luck allen investierten !
meine gedanken dazu... :
- seeking alpha ist nicht die vertrauenswürdigste seite, da bezahlte posts
- kein wort vom gewonnenen patentstreit mit moderna
- kein wort von abus rechten und direktbeteiligungen, mgl. royalties......usw.
dennoch hat der autor mit seiner abus watch/buy empfehlung aber so was von recht :-)
8x buy empfehlungen, hier eine davon :
InvestorsObserver is giving Arbutus Biopharma Corp (ABUS) an Analyst Rating Rank of 69,
meaning ABUS is ranked higher by analysts than 69% of stocks.
The average projection by analysts for ABUS is $7 over the next 12 months
and analyst’s classify the stock as a Strong Buy.
https://www.investorsobserver.com/news/...s-biopharma-corp-abus-stock
ich schreibe schon länger, 2021 ist abus 2-stellig.
meine veröffentlichte ariva-trefferquote liegt bei 98 %, ok wirecard ärgerliche 2% :-)
in meinem hauptforum vor 18! monaten den jetzigen kurs punktgenau gepostet, u.v.m.
schaun wir mal, hier kann es jeden tag hochgehen, fakten+möglichkeiten ohne ende für abus,
wurde ja alles hier beschrieben,... bzw. auf yahoo, stocktwits.
keine kaufempfehlung.
keine nicht-kauf empfehlung... :_)
good luck allen investierten !
13.01.21 15:43
#582
Planetpaprika
genevant vereinbarung mit
einem schwergewicht, sarepta, $6,9 mrd.market cap.
"Genevant may receive approximately $50 million in near-term payments and is also eligible for significant future milestones and royalties..."
https://www.globenewswire.com/news-release/2021/...-Therapeutics.html
genevant arbeitet(e?) seit 2018 übrigens mit biontech zusammen.
scheinbar nicht in sachen covid19.
"....Partnerschaft kombiniert branchenführende Verabreichungstechnologie von Genevant mit innovativer mRNA-Arzneimittelentdeckungsplattform von BioNTech zur Entwicklung
von neuartigen Therapeutika
BioNTech und Genevant werden gemeinsam fünf Produkte für seltene Erkrankungen mit
erheblichem unbedeckten therapeutischen Bedarf entwickeln und zu gleichen Teilen vermarkten"
https://www.onvista.de/news/...us-fuer-seltene-erkrankungen-105599993
für die, die es nicht wissen, ganz kurz erklärt : genevant = arbutus & roivant sciences, basel
wer abus beobachtet, darf auch genevant beachten...
"Genevant may receive approximately $50 million in near-term payments and is also eligible for significant future milestones and royalties..."
https://www.globenewswire.com/news-release/2021/...-Therapeutics.html
genevant arbeitet(e?) seit 2018 übrigens mit biontech zusammen.
scheinbar nicht in sachen covid19.
"....Partnerschaft kombiniert branchenführende Verabreichungstechnologie von Genevant mit innovativer mRNA-Arzneimittelentdeckungsplattform von BioNTech zur Entwicklung
von neuartigen Therapeutika
BioNTech und Genevant werden gemeinsam fünf Produkte für seltene Erkrankungen mit
erheblichem unbedeckten therapeutischen Bedarf entwickeln und zu gleichen Teilen vermarkten"
https://www.onvista.de/news/...us-fuer-seltene-erkrankungen-105599993
für die, die es nicht wissen, ganz kurz erklärt : genevant = arbutus & roivant sciences, basel
wer abus beobachtet, darf auch genevant beachten...
13.01.21 16:54
#583
Planetpaprika
und da wir schon dabei sind
genevant ---> providence
hier also über umwege doch evtl. anteile in der covid19 forschung in einem unternehmen, das wiederum vom kanad. staat gefördert wird.
The mRNA sequence, which is manufactured at Providence's Toronto plant, will be packaged in microscopic containers called lipid nanoparticles (LNPs) for injection into the body. The LNPs are made by Vancouver-based Genevant and are already used in an approved mRNA-based medication.
https://www.cbc.ca/news/technology/...tes-covid-coronavirus-1.5764874
hier also über umwege doch evtl. anteile in der covid19 forschung in einem unternehmen, das wiederum vom kanad. staat gefördert wird.
The mRNA sequence, which is manufactured at Providence's Toronto plant, will be packaged in microscopic containers called lipid nanoparticles (LNPs) for injection into the body. The LNPs are made by Vancouver-based Genevant and are already used in an approved mRNA-based medication.
https://www.cbc.ca/news/technology/...tes-covid-coronavirus-1.5764874
20.01.21 11:57
#584
Planetpaprika
Moderna, Curecac, Biontech... Arbutus
Meine Meinung :
Es ist wohl das große Glück für Arbutus Aktienbesitzer, daß es ZU ALLEN DREI BIG PLAYERN
Querverbindungen gibt ( = $$ ?? ).
"Es ist wohl das große Glück dieser Pandemie, dass ausgewählte Firmen dies- und jenseits des Atlantiks diesem letzten Prinzip über Jahre hinweg gefolgt sind.
Nicht, dass Moderna, Curevac oder Biontech das Virus vorausgesagt oder gar vorhergesehen hätten, doch sie haben
an einer revolutionären Technologie gearbeitet,
ohne die es wohl so schnell keinen Impfstoff gegen Covid-19 gegeben hätte.
Und schon gar nicht einen mit einer Wirksamkeit von nahe 100 Prozent.
Es könnten Krankheiten heilbar werden, die bislang als unheilbar galten.
Krebs, Multiple Sklerose, Demenz – die mRNA-Methode eröffnet ungeahnte Möglichkeiten der Behandlung..."
https://www.focus.de/finanzen/boerse/aktien/...ution_id_12887075.html
Es ist wohl das große Glück für Arbutus Aktienbesitzer, daß es ZU ALLEN DREI BIG PLAYERN
Querverbindungen gibt ( = $$ ?? ).
"Es ist wohl das große Glück dieser Pandemie, dass ausgewählte Firmen dies- und jenseits des Atlantiks diesem letzten Prinzip über Jahre hinweg gefolgt sind.
Nicht, dass Moderna, Curevac oder Biontech das Virus vorausgesagt oder gar vorhergesehen hätten, doch sie haben
an einer revolutionären Technologie gearbeitet,
ohne die es wohl so schnell keinen Impfstoff gegen Covid-19 gegeben hätte.
Und schon gar nicht einen mit einer Wirksamkeit von nahe 100 Prozent.
Es könnten Krankheiten heilbar werden, die bislang als unheilbar galten.
Krebs, Multiple Sklerose, Demenz – die mRNA-Methode eröffnet ungeahnte Möglichkeiten der Behandlung..."
https://www.focus.de/finanzen/boerse/aktien/...ution_id_12887075.html
21.01.21 15:47
#585
Casinoroyal
@Planetpaprika
Offensichtlich sehen die meisten Anleger das anders. Der Kurs müßte doch aus reiner Spekulation schon steigen. Es passiert aber nichts. Dagegen legen die anderen Aktien, selbst die, die bisher immer enttäuscht und nur Kapital verbrannt haben wie z. B. Singulus, oder die, die sich jetzt total verschuldet haben, wie die Touris, extrem zu. Ist doch paradox.
21.01.21 21:20
#586
RichyBerlin
ABUS
Hier wird der Covid-Vaccine-Deal von Gritstone/Genevant nicht gefeiert ? (Gritstone gestern +500%)
https://www.genevant.com/news/
https://www.globenewswire.com/news-release/2021/...ID-19-Vaccine.html
Mit wieviel Prozent ist ABUS eigentlich noch an Genevant beteiligt ? Es waren ja mal 40 !?
https://www.genevant.com/news/
https://www.globenewswire.com/news-release/2021/...ID-19-Vaccine.html
Mit wieviel Prozent ist ABUS eigentlich noch an Genevant beteiligt ? Es waren ja mal 40 !?
22.01.21 22:53
#587
RichyBerlin
ABUS
Ich hab da mal eine Verständnisfrage.. Vielleicht kann ja jemand helfen,
Dieses Posting vom 20.07.2020 von KeinerInvestor.... Ist das korrekt, und noch aktuell ?
"Also, wenn man sich das SEC Dokument genauer anschaut, dann verdient ABUS 3x an Genevant:
1. Einstelliger Niedriger Prozentsatz an Lizenzgebühren an allen Einnahmen von Genevant die durch lizenzierten Patente von ABUS generiet werden
2. Bei Unterlizenzvereinbarung 20% vom Umsatz
3. Ist ABUS mit 40% an Genevant beteiligt, d.h. sie bekommen 40% der gesamten Gewinne
-------
??
-------
Meine Frage; Ungeachtet des Patentstreits mit Moderna müsste es doch einen nicht unerheblichen Ertrag aus der Patentnutzung durch BioNTech geben !? Oder bezog sich deren Nutzung damals nur auf bestimmte Projekte ?
Müsste ABUS dann nicht die Fremd-Nutzung für einen Covid-Impfstoff aktiv einklagen?
---
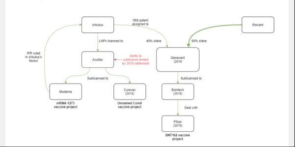
Und dieses Bild von expiravit vom 04.12.2020, ist das korrekt? (Und wo ist das Original zu finden.. Man kann es kaum lesen)
Dieses Posting vom 20.07.2020 von KeinerInvestor.... Ist das korrekt, und noch aktuell ?
"Also, wenn man sich das SEC Dokument genauer anschaut, dann verdient ABUS 3x an Genevant:
1. Einstelliger Niedriger Prozentsatz an Lizenzgebühren an allen Einnahmen von Genevant die durch lizenzierten Patente von ABUS generiet werden
2. Bei Unterlizenzvereinbarung 20% vom Umsatz
3. Ist ABUS mit 40% an Genevant beteiligt, d.h. sie bekommen 40% der gesamten Gewinne
-------
??
-------
Meine Frage; Ungeachtet des Patentstreits mit Moderna müsste es doch einen nicht unerheblichen Ertrag aus der Patentnutzung durch BioNTech geben !? Oder bezog sich deren Nutzung damals nur auf bestimmte Projekte ?
Müsste ABUS dann nicht die Fremd-Nutzung für einen Covid-Impfstoff aktiv einklagen?
---
Und dieses Bild von expiravit vom 04.12.2020, ist das korrekt? (Und wo ist das Original zu finden.. Man kann es kaum lesen)
03.02.21 12:25
#588
Casinoroyal
@Planetpaprika
Hallo Planetpaprika, Du scheinst Dich ja auszukennen. Wie kommt es eigentlich, dass man die Aktie oft weder verkaufen noch kaufen kann. Da kann sich ja der Kurs nicht bewegen, oder doch?!
03.02.21 21:16
#590
RichyBerlin
@Casinoroyal
Heute z.B. keine 6000 Stück in Deutschland gehandelt. Handel nur auf Tradegate und Stuttgart. Normalerweise stellt ein Market Maker (oder Designated Sponsor) permanent Kurse.. Aber bei derartigem Desinteresse ist das schwierig und mündet wohl in zu hohen Kursen oder kurzzeitigen Aussetzern.
--
Seltsam, dass niemand eine Antwort auf meine Fragen hat (vor 12 Tagen # 587) .
Ohne dieses Wissen kann man hier eigentlich nicht investieren
--
Seltsam, dass niemand eine Antwort auf meine Fragen hat (vor 12 Tagen # 587) .
Ohne dieses Wissen kann man hier eigentlich nicht investieren
04.02.21 10:06
#591
Casinoroyal
@Richy
Ja das sehe ich inzwischen auch so. Das Du/ wir keine Antworten auf unsere Fragen bekommen, sagt doch eigentlich alles. Hier werden nur Hoffnungen verkauft. Die könnten eines Tages platzen, wie schon so oft passiert.
04.02.21 10:35
#592
RichyBerlin
ABUS
besteht aber zum Glück aus mehr als nur den Patenten;
Arbutus Announces 2021 Corporate Objectives and Provides Financial Update (25.01.2021)
https://www.globenewswire.com/news-release/2021/...ancial-Update.html
Und auch vom 25.01.2021 eine umfangreiche Zusammenfassung eines freien Schreiberlings auf seekingalpha;
https://seekingalpha.com/article/...billion-global-hepatitis-b-market
Er schreibt übrigens von einem 16%-Anteil an Genevant
Arbutus Announces 2021 Corporate Objectives and Provides Financial Update (25.01.2021)
https://www.globenewswire.com/news-release/2021/...ancial-Update.html
Und auch vom 25.01.2021 eine umfangreiche Zusammenfassung eines freien Schreiberlings auf seekingalpha;
https://seekingalpha.com/article/...billion-global-hepatitis-b-market
Er schreibt übrigens von einem 16%-Anteil an Genevant
04.02.21 11:04
#593
Casinoroyal
@Richy
Die Artikel sind sehr informativ. habe ich mit großem Interesse gelesen, mit Googl-Überetzer :-)
Danke für die Hinweise.
Danke für die Hinweise.
08.02.21 21:28
#595
RichyBerlin
ABUS dreht auf
Heute im Hoch bei 4,89$, also wieder dran an der berüchtigten 4,90
:)
https://www.nasdaq.com/market-activity/stocks/abus/real-time
:)
https://www.nasdaq.com/market-activity/stocks/abus/real-time
16.02.21 10:03
#597
Casinoroyal
@expirativ
Ich habe meine Singulus bei 4 Euro verkauft um Geld für Arbutus zu haben. Schau mal, wo die beiden jetzt stehen. Bei Arbutus bin ich immernoch im minus. ich könnte kotzen.
19.02.21 12:40
#598
Fiete2014
Soweit
Ich gehört und gelesen habe, steht am 25.02 das Urteil über den Rechtsstreit mit Moderna an. Diese Woche wurden 2 Insidertrads gemacht. Nächste Woche wird sehr spannend.
20.02.21 09:31
#599
elmario1
@Fiete2014
Wo hast Du denn das gehört bzw. gelesen? Hast Du hierzu einen Link?
Danke Dir.
Danke Dir.


