ABUS RNAi Play
30.10.20 21:56
#501
Spekulatius12
Potential bei Impfstoffzulassung Moderna
Hallo zusammen,
Der letzte Beitrag ist bereits einige Zeit her...
Denke das Biontech der erste bei der Impfstoffzulassung sein wird und Moderna hoffentlich einer der fast follower.
Wie schätzt.ihr das Potential von Arbutus Biopharma bei einer Impfstoffzulassung von Moeerna ein ?
Würde mich freuen wenn zum Endspurt der Zulassung das Forum wieder aktiver wird
Gruß
Der letzte Beitrag ist bereits einige Zeit her...
Denke das Biontech der erste bei der Impfstoffzulassung sein wird und Moderna hoffentlich einer der fast follower.
Wie schätzt.ihr das Potential von Arbutus Biopharma bei einer Impfstoffzulassung von Moeerna ein ?
Würde mich freuen wenn zum Endspurt der Zulassung das Forum wieder aktiver wird
Gruß
05.11.20 18:16
#502
Vassago
ABUS 2.84$ (-7%)
Zahlen für Q3/20
- Umsatz 1,5 Mio. $
- Verlust 19 Mio. $
- Cash 118 Mio. $
- MK 230 Mio. $
"The Company believes its ending third quarter cash, cash equivalents and investments of $118.3 million are sufficient to fund the Company’s operations into mid-2022."
https://investor.arbutusbio.com/news-releases/...inancial-results-and
30.11.20 15:00
#504
elmario1
Im Schatten von
Moderna, läuft auch Arbutus mit nach oben; premarket schon schöne Zugewinne
https://seekingalpha.com/symbol/ABUS
https://seekingalpha.com/symbol/ABUS
04.12.20 11:33
#505
expiratvit
Friedhofsruhe hier...
Auch wenn der Kursverlauf im Tagesgeschehen vielfach entnervend ist, weil er trotz positiver Nachrichtenlage immer wieder mal ins Negative dreht (obwohl "Patentzahlungen müssen doch endlich..." usw. usw.)
Man muss nicht auf das tägliche Geplätscher schauen, wie z. B. die Foristis bei stocktwits.com, die sich im Minutentakt wahnsinnig reden, sondern, ob Ebbe oder Flut herrscht. Und wenn man auf den Chart blickt, herrscht Flut. Gut Ding will immer noch Weile...
Man muss nicht auf das tägliche Geplätscher schauen, wie z. B. die Foristis bei stocktwits.com, die sich im Minutentakt wahnsinnig reden, sondern, ob Ebbe oder Flut herrscht. Und wenn man auf den Chart blickt, herrscht Flut. Gut Ding will immer noch Weile...
04.12.20 11:56
#507
expiratvit
Die Übersicht hierzu:
... //de.scribd.com/document/469801779/ABUS-A-Hidden-Gem-in-COVID-PDF
04.12.20 14:18
#508
expiratvit
maths is correct...
Oscarthefuzz
$ABUS let's throw some numders out there.
Moderna vaccine = 2 injections 4 weeks apart
Over 500m doses ordered @ 30+ per dose = 15 billion
Biontech = 2 injections 3 weeks apart
Over 500m doses ordered @ 20 per dose = 10 billion
Let's just say we get 2% of all that
25b/50 = 500m
That's twice the market cap of Abus.
Hows my maths?
[stocktwits]
$ABUS let's throw some numders out there.
Moderna vaccine = 2 injections 4 weeks apart
Over 500m doses ordered @ 30+ per dose = 15 billion
Biontech = 2 injections 3 weeks apart
Over 500m doses ordered @ 20 per dose = 10 billion
Let's just say we get 2% of all that
25b/50 = 500m
That's twice the market cap of Abus.
Hows my maths?
[stocktwits]
10.12.20 10:05
#510
expiratvit
@casino...
Gestern ist der Markt abgesackt. Tja. Shit happens. Ist aber nur temporär. Aufwärtstrend völlig intakt.
Und die Zahlen beziehen sich auf 2021. ABUS ist ein Spiel für nächstes Jahr. Hauptzweig ist HepB (im 1. Hlbj. auch mit ASMB). Daneben möglicher Umsatzzuwachs aus der Mathematik von Oscarthefuzz. ;-))
Nähere maths s. #507
Gut Ding will Weile haben... Lieber ne langsam aufgehende Sonne am Horizont als immer mehr Cumulonimbus oder Nimbostratus bei TUI...
Und die Zahlen beziehen sich auf 2021. ABUS ist ein Spiel für nächstes Jahr. Hauptzweig ist HepB (im 1. Hlbj. auch mit ASMB). Daneben möglicher Umsatzzuwachs aus der Mathematik von Oscarthefuzz. ;-))
Nähere maths s. #507
Gut Ding will Weile haben... Lieber ne langsam aufgehende Sonne am Horizont als immer mehr Cumulonimbus oder Nimbostratus bei TUI...
10.12.20 10:20
#511
Casinoroyal
@expiravit
Mein Einstieg bei 3,20 hat mich aber auf den falschen Bein erwischt und gleich extrem ins Minus gerückt. Kann nur hoffen, dass der Wind sich dreht und Deine Prognosen aufgehen. Ewig Zeit habe ich nicht mehr.
10.12.20 14:59
#513
expiratvit
und hier etwas ausführlicher:
https://finance.yahoo.com/news/...robust-hbsag-decline-123000598.html
10.12.20 21:15
#514
Planetpaprika
refresher vom 15.7.2020 / & news
Gründe für einen...
15.07.20 12:01
#441 Planetpaprika
....zukünftigen Kurs über $ 2 , über $ 5, über $ 10 und weiter hinaus , ......wenn wenn wenn :
Biontech/Pfizer covid-19 Team arbeitet mit Genevant - Technologie. Abus besitzt e v t l. die Rechte.
Moderna arbeitet e v t l. mit Abus-Patenten in ihrer Forschung, dazu läuft ein Patentstreit....
Arbutus eigene positive HepB-Phase II -Studien demletzt, plus eigene covid-19 Forschung.
Arbutus = Patentväter der RNA .....
Arbutus lebt von ihren Royalties, Patentabtretungen / -verkäufen / Patenteinnahmen
Je erfolgreicher Moderna & Biontech & Genevant & Alnylam & ....in der RNA / LNP Technik,
desto größer die Chance, daß Abus mitpartizipiert,... oder doch noch aufgekauft wird.
Arbutus, Deine Zeiten unter 1,50 Dollar sollten endgültig erledigt sein.
Alles nur mein Gedankenspiel zu den bekannten Fakten, die ich hier alle im Thread
2019/2020 geteilt hatte und dessen Früchte nun zum Tragen kommen KÖNNTEN,
bald mit einem gutem Patenturteil vs. Moderna... oder mittelfristig im Trial 3....
oder längerfristig mit den o.g. Firmenerfolgen, an denen Rechte / Royalties hängen.
Good luck @all."
postingende
10.12.2020 : Anm.: kurz danach hatte sich ABUS vervierfacht bis $9,00 .... :-)
PS: ich bin seit Tekmirazeiten investiert. Wer hier kurzfristig denkt, schwierig ....wie man sieht,
von 9 auf 3,50...ich sage, Moderna oder ein anderer big player sammelt billig shares ein
und ein Teil des $9-Hypes waren daytrader / robin hood newbies...
das shorten in Zeiten des langen Wartens und der Gerüchte leicht.
Ich betreibe das Sammeln (und Trommeln) hier mit Abus seit Jahren
....siehe meine alten Abus-posts, damals noch als Alleinunterhalter :-)
....und lag mit Biontech, Ocwen, Mr.Cooper Group, uva. auch schon richtig ( siehe Ariva ).
Ich rechne mit nachhaltig zweistelligen Kursen, weniger mit einem buy-out, so wie ich
Mark Murray - und jetzt Collier - einschätze.
Diese Story schwelt seit Jahren, die Lunte brennt im potientiellem Patentrecht gegen die ANDEREN Protagonisten wie CureVac, Biontech und lastnotleast und bewiesenermaßen Moderna, ....die 2x entscheidend judikativ geloost haben re ABUS.
Und weiter : werden die beiden ihr Hep-B Baby nicht aus den Händen geben
( oder nur teilweise, an BIg Pharma und nur für $$royalties und blockbuster$$, um die
trials finanzieren zu können z.B. ).
Ich selber besitze immer noch xxxx shares weit unter 4.... und xxxx shares über 5 Dollar,
meine 2.höchste Position in meinen Depots, insofern : unter 4 = Nachkaufkurse !!
...allen hier good luck & alles meine Meinung...
15.07.20 12:01
#441 Planetpaprika
....zukünftigen Kurs über $ 2 , über $ 5, über $ 10 und weiter hinaus , ......wenn wenn wenn :
Biontech/Pfizer covid-19 Team arbeitet mit Genevant - Technologie. Abus besitzt e v t l. die Rechte.
Moderna arbeitet e v t l. mit Abus-Patenten in ihrer Forschung, dazu läuft ein Patentstreit....
Arbutus eigene positive HepB-Phase II -Studien demletzt, plus eigene covid-19 Forschung.
Arbutus = Patentväter der RNA .....
Arbutus lebt von ihren Royalties, Patentabtretungen / -verkäufen / Patenteinnahmen
Je erfolgreicher Moderna & Biontech & Genevant & Alnylam & ....in der RNA / LNP Technik,
desto größer die Chance, daß Abus mitpartizipiert,... oder doch noch aufgekauft wird.
Arbutus, Deine Zeiten unter 1,50 Dollar sollten endgültig erledigt sein.
Alles nur mein Gedankenspiel zu den bekannten Fakten, die ich hier alle im Thread
2019/2020 geteilt hatte und dessen Früchte nun zum Tragen kommen KÖNNTEN,
bald mit einem gutem Patenturteil vs. Moderna... oder mittelfristig im Trial 3....
oder längerfristig mit den o.g. Firmenerfolgen, an denen Rechte / Royalties hängen.
Good luck @all."
postingende
10.12.2020 : Anm.: kurz danach hatte sich ABUS vervierfacht bis $9,00 .... :-)
PS: ich bin seit Tekmirazeiten investiert. Wer hier kurzfristig denkt, schwierig ....wie man sieht,
von 9 auf 3,50...ich sage, Moderna oder ein anderer big player sammelt billig shares ein
und ein Teil des $9-Hypes waren daytrader / robin hood newbies...
das shorten in Zeiten des langen Wartens und der Gerüchte leicht.
Ich betreibe das Sammeln (und Trommeln) hier mit Abus seit Jahren
....siehe meine alten Abus-posts, damals noch als Alleinunterhalter :-)
....und lag mit Biontech, Ocwen, Mr.Cooper Group, uva. auch schon richtig ( siehe Ariva ).
Ich rechne mit nachhaltig zweistelligen Kursen, weniger mit einem buy-out, so wie ich
Mark Murray - und jetzt Collier - einschätze.
Diese Story schwelt seit Jahren, die Lunte brennt im potientiellem Patentrecht gegen die ANDEREN Protagonisten wie CureVac, Biontech und lastnotleast und bewiesenermaßen Moderna, ....die 2x entscheidend judikativ geloost haben re ABUS.
Und weiter : werden die beiden ihr Hep-B Baby nicht aus den Händen geben
( oder nur teilweise, an BIg Pharma und nur für $$royalties und blockbuster$$, um die
trials finanzieren zu können z.B. ).
Ich selber besitze immer noch xxxx shares weit unter 4.... und xxxx shares über 5 Dollar,
meine 2.höchste Position in meinen Depots, insofern : unter 4 = Nachkaufkurse !!
...allen hier good luck & alles meine Meinung...
10.12.20 22:22
#515
Planetpaprika
hep d news...
https://www.manager-magazin.de/unternehmen/pharma/...df3-05c6e9672abc
Der US-Pharmakonzern Gilead übernimmt die erst neun Jahre alte Biotech-Firma MYR aus Bad Homburg. Konzernchef Daniel O'Day (56) lässt sich den Deal mindestens 1,15 Milliarden Euro kosten. Er verschafft den Amerikanern damit Zugang zu dem von MYR entwickelten Mittel Hepcludex gegen Hepatitis-D-Infektionen....
Der US-Pharmakonzern Gilead übernimmt die erst neun Jahre alte Biotech-Firma MYR aus Bad Homburg. Konzernchef Daniel O'Day (56) lässt sich den Deal mindestens 1,15 Milliarden Euro kosten. Er verschafft den Amerikanern damit Zugang zu dem von MYR entwickelten Mittel Hepcludex gegen Hepatitis-D-Infektionen....
11.12.20 10:56
#516
expiravit
@Planetpaprika
Moin, moin!
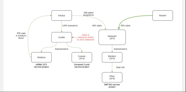
Auf stocktwits war neulich ein Posting, in dem eine Meldung von Acuitas abgebildet wurde, in der angebliche Rechte an einigen Covid-Technologien bestünden, die BionTech einsetzt. Meines Wissens hat Arbutus auch mit Biontech (via Genevant) Rechte an Technologien, die BionTech verwendet, aber nur wg. "Krebsmedikamenten"??? Gibt es hier Unterschiede, welche Patente für welche Forschungsreihen eingeräumt wurden oder geht es grundsätzlich um die reine LNP-Technologie? Gibt es da verschiedene Arten / Lizenzierungsmöglichkeiten? Hat Acuitas ggf. Eigen-/Weiterentwicklungen betrieben? Überschneidet sich da was oder verstößt Acuitas schon wieder gegen Arbutus-Rechte oder oder? ;-)) Weißt du da Näheres?
Auf stocktwits war neulich ein Posting, in dem eine Meldung von Acuitas abgebildet wurde, in der angebliche Rechte an einigen Covid-Technologien bestünden, die BionTech einsetzt. Meines Wissens hat Arbutus auch mit Biontech (via Genevant) Rechte an Technologien, die BionTech verwendet, aber nur wg. "Krebsmedikamenten"??? Gibt es hier Unterschiede, welche Patente für welche Forschungsreihen eingeräumt wurden oder geht es grundsätzlich um die reine LNP-Technologie? Gibt es da verschiedene Arten / Lizenzierungsmöglichkeiten? Hat Acuitas ggf. Eigen-/Weiterentwicklungen betrieben? Überschneidet sich da was oder verstößt Acuitas schon wieder gegen Arbutus-Rechte oder oder? ;-)) Weißt du da Näheres?
11.12.20 12:43
#517
Planetpaprika
@expiravit
Servus !
Wenn wir es doch nur so genau wüßten, welche ABUS Patente definitiv in den jeweiligen Firmen
"verwendet" werden. Abus ist mit der Urvater der rmna Forschung und es ist nur mit Modernas
Ängsten/Risikoverminderung zu erklären, daß sie VON SICH AUS die Patentklärung vorangetrieben
haben, tw. gewonnen, aber eben und evtl. entscheidend : tw. verloren gegen Arbutus.
Seit Jahren behauptet z.B. Moderna CEO Stéphane Bancel, daß sie die Liefertechnologie von Arbutus angeblich hinter sich gelassen haben. "Wir wussten, dass sie nicht sehr gut war", sagte er 2016 gegenüber Forbes. "It was just okay." jaja....
Er sagte, Moderna produzierte seine eigenen Nanopartikel-Lipide, N1GEL, zum Beispiel, und lizenziert eine andere von Merck MRK -0,6%. Er fügte hinzu, dass Moderna die Arbutus-Technologie nur anfangs verwendet hat und 2016 aufgehört hat, sie für neue Medikamente zu verwenden.
Als Moderna am Anfang stand, wandte sich Bancel an eine kleine Firma namens Acuitas,
um Zugang zu einer Liefertechnologie für seine mRNA-Vision zu erhalten.
Acuitas hatte seinen Sitz in der Heimat von Thomas Madden in Vancouver, British Columbia,
der es 2009 gegründet hatte. Madden war in einen Rechtsstreit mit Tekmira Pharmaceuticals verwickelt, das mit einem Unternehmen fusioniert hatte, für das Madden gearbeitet hatte, und seine Position beseitigte.
Durch den Rechtsstreit sicherte sich Madden eine Lizenz für die LNP-Technologie, die er mitentwickelt hatte. Bancel entschied sich, eine Lizenz für die LNP-Technologie von Acuitas und nicht von Tekmira zu erwerben, das später seinen Namen in Arbutus änderte.
Im Jahr 2016 kündigte Arbutus Acuitas' Lizenz für die LNP-Technologie, was Acuitas dazu veranlasste, Arbutus vor einem Gericht in British Columbia zu verklagen. Arbutus erhob Gegenklage und behauptete, Acuitas habe kein Recht, die LNP-Technologie an Moderna zu unterlizenzieren.
Ein Richter in British Columbia erließ 2017 eine einstweilige Verfügung, die Acuitas daran hinderte, weitere Unterlizenzen für die LNP-Technologie zu vergeben.
Ein Jahr später, im Jahr 2018, erreichte Arbutus einen Vergleich mit Madden, der die Lizenz von Acuitas beendete und festlegte, dass Moderna die Technologie nur in vier Impfstoffen verwenden darf, die auf BEREITS IDENTIFIZIERTE Viren abzielen.
Also kommt es wohl sehr wohl auf die Erkrankungsart an und auf jeden Fall gibt es einen Zusammenhang betr. Acuitas, CureVac und Biontech, da letztere beide Technologien von Acuitas verwenden.
So ist es schwer zu sagen, wo genau hier Abus drinsteckt mit potientiellen Ansprüchen. bzw.
Genevant ( = Roivant )....und ob Acuitas rechtssicher seine "eigenen" Patente inzwischen hat
oder ob die indirekte Arbutus CureVac Biontech UND Moderna-Verbindung eine Rolle spielt.
Die Arbutus-Patente wurden seitdem von Genevant Sciences (CEO Vivek Ramaswamy) übernommen, einer Tochtergesellschaft von Roivant Sciences, dem größten Anteilseigner von Arbutus,
Arbutus behält einen Anteil an Genevant und ein Recht auf einen Teil der wirtschaftlichen Erträge der Patente.
In den Jahren seit dem Acuitas-Vergleich wurden andere von Moderna entwickelte Impfstoffkandidaten in Publikationen mit LNP-Technologie beschrieben, die sich aus den vier im Arbutus-Patent aufgeführten Komponenten mit formulierten Prozentsätzen zusammensetzen,
die das Patent zu durchlaufen scheinen.
Zum Beispiel wird in der Veröffentlichung einer Studie zu einem HIV-Impfstoff, die im Juli auf der Website von Moderna aufgeführt wurde, beschrieben, dass die mRNA durch LNP "in einem molaren Verhältnis von 50:10:38,5:1,5 (ionisierbares Lipid:DSPC:Cholesterin:PEG-Lipid) verkapselt ist."
Moderna hat drei der Arbutus-Patente bei der Entscheidungsinstanz des US-Patent- und Markenamtes angefochten. Eine der Anfechtungen war erfolgreich, eine andere teilweise erfolgreich, und die Anfechtung gegen das dritte Patent wurde letzte Woche verloren. Es gibt drei weitere relevante Arbutus-Patente, die Moderna nicht anzufechten versucht hat.
Was auch immer an der Front des geistigen Eigentums geschieht, es ist höchst unwahrscheinlich,
dass ein Patentstreit die Entwicklung oder den Vertrieb eines Covid-19-Impfstoffs behindern wird.
Allerdings wurden die Aktionäre der arg gestiegenen Moderna-Aktie im Mai in einem Börsenbericht umfassend gewarnt, daß das Unternehmen ein Inter-Partes-Review-Verfahren gegen erteilte US-Patente im Zusammenhang mit der mRNA-Übertragung eingeleitet hat
und dass die erfolglose Ungültigerklärung dieser Patente zu der Art von Rechtsstreitigkeiten führen könnte, die zu ERHEBLICHEN Schäden führen könnten. ..:-)
Diese "Schäden" werden früher oder später wieder zu erheblichen Kurssteigerungen hier führen :-)
meine Meinung...
Wenn wir es doch nur so genau wüßten, welche ABUS Patente definitiv in den jeweiligen Firmen
"verwendet" werden. Abus ist mit der Urvater der rmna Forschung und es ist nur mit Modernas
Ängsten/Risikoverminderung zu erklären, daß sie VON SICH AUS die Patentklärung vorangetrieben
haben, tw. gewonnen, aber eben und evtl. entscheidend : tw. verloren gegen Arbutus.
Seit Jahren behauptet z.B. Moderna CEO Stéphane Bancel, daß sie die Liefertechnologie von Arbutus angeblich hinter sich gelassen haben. "Wir wussten, dass sie nicht sehr gut war", sagte er 2016 gegenüber Forbes. "It was just okay." jaja....
Er sagte, Moderna produzierte seine eigenen Nanopartikel-Lipide, N1GEL, zum Beispiel, und lizenziert eine andere von Merck MRK -0,6%. Er fügte hinzu, dass Moderna die Arbutus-Technologie nur anfangs verwendet hat und 2016 aufgehört hat, sie für neue Medikamente zu verwenden.
Als Moderna am Anfang stand, wandte sich Bancel an eine kleine Firma namens Acuitas,
um Zugang zu einer Liefertechnologie für seine mRNA-Vision zu erhalten.
Acuitas hatte seinen Sitz in der Heimat von Thomas Madden in Vancouver, British Columbia,
der es 2009 gegründet hatte. Madden war in einen Rechtsstreit mit Tekmira Pharmaceuticals verwickelt, das mit einem Unternehmen fusioniert hatte, für das Madden gearbeitet hatte, und seine Position beseitigte.
Durch den Rechtsstreit sicherte sich Madden eine Lizenz für die LNP-Technologie, die er mitentwickelt hatte. Bancel entschied sich, eine Lizenz für die LNP-Technologie von Acuitas und nicht von Tekmira zu erwerben, das später seinen Namen in Arbutus änderte.
Im Jahr 2016 kündigte Arbutus Acuitas' Lizenz für die LNP-Technologie, was Acuitas dazu veranlasste, Arbutus vor einem Gericht in British Columbia zu verklagen. Arbutus erhob Gegenklage und behauptete, Acuitas habe kein Recht, die LNP-Technologie an Moderna zu unterlizenzieren.
Ein Richter in British Columbia erließ 2017 eine einstweilige Verfügung, die Acuitas daran hinderte, weitere Unterlizenzen für die LNP-Technologie zu vergeben.
Ein Jahr später, im Jahr 2018, erreichte Arbutus einen Vergleich mit Madden, der die Lizenz von Acuitas beendete und festlegte, dass Moderna die Technologie nur in vier Impfstoffen verwenden darf, die auf BEREITS IDENTIFIZIERTE Viren abzielen.
Also kommt es wohl sehr wohl auf die Erkrankungsart an und auf jeden Fall gibt es einen Zusammenhang betr. Acuitas, CureVac und Biontech, da letztere beide Technologien von Acuitas verwenden.
So ist es schwer zu sagen, wo genau hier Abus drinsteckt mit potientiellen Ansprüchen. bzw.
Genevant ( = Roivant )....und ob Acuitas rechtssicher seine "eigenen" Patente inzwischen hat
oder ob die indirekte Arbutus CureVac Biontech UND Moderna-Verbindung eine Rolle spielt.
Die Arbutus-Patente wurden seitdem von Genevant Sciences (CEO Vivek Ramaswamy) übernommen, einer Tochtergesellschaft von Roivant Sciences, dem größten Anteilseigner von Arbutus,
Arbutus behält einen Anteil an Genevant und ein Recht auf einen Teil der wirtschaftlichen Erträge der Patente.
In den Jahren seit dem Acuitas-Vergleich wurden andere von Moderna entwickelte Impfstoffkandidaten in Publikationen mit LNP-Technologie beschrieben, die sich aus den vier im Arbutus-Patent aufgeführten Komponenten mit formulierten Prozentsätzen zusammensetzen,
die das Patent zu durchlaufen scheinen.
Zum Beispiel wird in der Veröffentlichung einer Studie zu einem HIV-Impfstoff, die im Juli auf der Website von Moderna aufgeführt wurde, beschrieben, dass die mRNA durch LNP "in einem molaren Verhältnis von 50:10:38,5:1,5 (ionisierbares Lipid:DSPC:Cholesterin:PEG-Lipid) verkapselt ist."
Moderna hat drei der Arbutus-Patente bei der Entscheidungsinstanz des US-Patent- und Markenamtes angefochten. Eine der Anfechtungen war erfolgreich, eine andere teilweise erfolgreich, und die Anfechtung gegen das dritte Patent wurde letzte Woche verloren. Es gibt drei weitere relevante Arbutus-Patente, die Moderna nicht anzufechten versucht hat.
Was auch immer an der Front des geistigen Eigentums geschieht, es ist höchst unwahrscheinlich,
dass ein Patentstreit die Entwicklung oder den Vertrieb eines Covid-19-Impfstoffs behindern wird.
Allerdings wurden die Aktionäre der arg gestiegenen Moderna-Aktie im Mai in einem Börsenbericht umfassend gewarnt, daß das Unternehmen ein Inter-Partes-Review-Verfahren gegen erteilte US-Patente im Zusammenhang mit der mRNA-Übertragung eingeleitet hat
und dass die erfolglose Ungültigerklärung dieser Patente zu der Art von Rechtsstreitigkeiten führen könnte, die zu ERHEBLICHEN Schäden führen könnten. ..:-)
Diese "Schäden" werden früher oder später wieder zu erheblichen Kurssteigerungen hier führen :-)
meine Meinung...
11.12.20 14:51
#518
expiravit
@Planetpaprika
Vielen Dank für die ausführlichen Informationen!
"...und die Anfechtung gegen das dritte Patent wurde letzte Woche verloren."
Hast du dazu einen link? Ich konnte nichts finden und kursmäßig hat sich das ja auch nicht ausgewirkt... Mir war das bisher nicht bekannt, ich dachte, mal gelesen zu haben, das Urteil käme erst in 2021.
Nun ja. Ich denke, das Hauptgeschäft wird HepB. Wenn ABUS zu den Patenteinnahmen von sich aus nichts sagt (das letzte, was ich von ihnen hörte, war, dass ja alles über Genevant laufe... ist ja bekannt), werden wir es in den Quartalsberichten '21 sehen.
Ich bleibe long.
Schönes WE!
"...und die Anfechtung gegen das dritte Patent wurde letzte Woche verloren."
Hast du dazu einen link? Ich konnte nichts finden und kursmäßig hat sich das ja auch nicht ausgewirkt... Mir war das bisher nicht bekannt, ich dachte, mal gelesen zu haben, das Urteil käme erst in 2021.
Nun ja. Ich denke, das Hauptgeschäft wird HepB. Wenn ABUS zu den Patenteinnahmen von sich aus nichts sagt (das letzte, was ich von ihnen hörte, war, dass ja alles über Genevant laufe... ist ja bekannt), werden wir es in den Quartalsberichten '21 sehen.
Ich bleibe long.
Schönes WE!
11.12.20 14:55
#519
expiravit
@casinoroyal
"Deine Prognosen aufgehen."
Das hoffe ich doch! Der Chart sieht doch gut aus! Und heute sieht es vorbörslich schon wieder ganz anders aus...
"Ewig Zeit habe ich nicht mehr."
Was heißt das denn? Nie Geld in Aktien, wenn man zu einem bestimmten Termin wieder raus muss!
Das hoffe ich doch! Der Chart sieht doch gut aus! Und heute sieht es vorbörslich schon wieder ganz anders aus...
"Ewig Zeit habe ich nicht mehr."
Was heißt das denn? Nie Geld in Aktien, wenn man zu einem bestimmten Termin wieder raus muss!
11.12.20 15:10
#520
expiravit
sehr interessanter Artikel:
https://www.ipwatchdog.com/2020/11/11/...-19-patent-pledge/id=127224/
Ich denke, dass aus Gründen entsprechender Öffentlichkeitsarbeit während der Pandemie im Augenblick noch alle Beteiligten hinsichtlich möglicher Patentklagen die Füße stillhalten um nicht eine negative öffentliche Meinung auf sich zu ziehen.
11.12.20 16:49
#521
Casinoroyal
@expiravit
Da stimme ich Dir voll und ganz zu. Mit der Zeit ist es aber so eine Sache. Raus muß ich so schnell nicht. Aber ewig warten möchte ich auch nicht, denn ewig lebe ich nicht. Ich möchte schon zu Lebzeiten davon profitieren. Habe mal 10 Jahre an einer Aktie festgehalten und dabei viel Geld und Zeit verloren.
11.12.20 17:56
#522
Planetpaprika
@Casinoroyal
Die 10 Jahre, die Du mit Singulus verloren hast, wirst Du mit Arbutus z.T.(?)wieder reinholen, m.M.n.
Über die Zeitspanne kann ich nur sagen, gerichtliche Mühlen mahlen langsam, settlements/buy outs/
co mit Big Pharma/....? gehen schnell. Auch traden lässt sich der Titel aufgrund der Volatilität und
der anhaltenden Gerüchte :-) und es gibt bisher kein hep b Medikament.
I`m long.....good luck !
Über die Zeitspanne kann ich nur sagen, gerichtliche Mühlen mahlen langsam, settlements/buy outs/
co mit Big Pharma/....? gehen schnell. Auch traden lässt sich der Titel aufgrund der Volatilität und
der anhaltenden Gerüchte :-) und es gibt bisher kein hep b Medikament.
I`m long.....good luck !
11.12.20 19:24
#523
Casinoroyal
@Planetpaprika
Wie kommst Du denn auf Singulus??? Egal wie, hast aber ins Schwarze getroffen. Glaube nicht, dass ich das mal wieder reinhole. Würde mich aber freuen, wenn es so wäre und die Zeitspanne nicht zu groß ist.
11.12.20 22:16
#524
expiravit
Geld verloren...
65.000 € mit Giga Metals seit 1992.... Ha ha ha... Waren kreditfinanziert....
Ich lass mich nicht kleinkriegen. Aaaaaabus! Ha ha ha.
Schönes WE euch beiden!!
Ich lass mich nicht kleinkriegen. Aaaaaabus! Ha ha ha.
Schönes WE euch beiden!!


